○昭島市生活困窮者住居確保給付金支給規則
令和2年3月31日
規則第24号
目次
第1章 総則(第1条)
第2章 家賃補助(第2条―第12条)
第3章 転居費用補助(第13条―第20条)
第4章 雑則(第21条―第23条)
附則
第1章 総則
(追加〔令和7年規則30号〕)
(趣旨)
第1条 この規則は、生活困窮者自立支援法(平成25年法律第105号。以下「法」という。)第6条第1項に規定する生活困窮者住居確保給付金(以下「給付金」という。)の支給に関して、法及び生活困窮者自立支援法施行規則(平成27年厚生労働省令第16号。以下「省令」という。)に定めるもののほか、必要な事項を定めるものとする。
第2章 家賃補助
(追加〔令和7年規則30号〕)
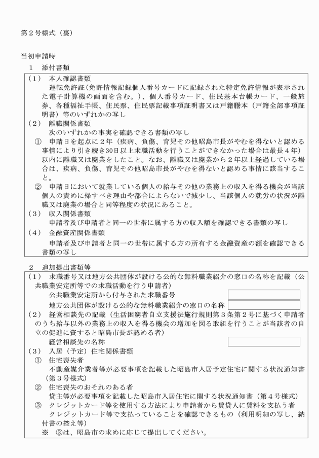
(1) 離職又は省令第3条第1号の事由による場合 次に掲げる書類
ア 家賃補助申請者本人であることを確認することができる書類の写し
イ 申請日から起算して過去2年(当該期間に、疾病、負傷、育児その他市長がやむを得ないと認める事情により引き続き30日以上求職活動を行うことができなかった者については、当該事情により求職活動を行うことができなかった日数を2年に加算した期間(その期間が4年を超えるときは、4年))以内に離職又は事業の廃止(以下「離職等」という。)をしたことを確認することができる書類の写し
ウ イに規定する事情により離職等の日から起算して2年を超えて申請するときは、医師の証明書その他の当該事情に該当することの事実を証明することができる書類の写し
エ 家賃補助申請者及び家賃補助申請者と同一世帯に属する者の収入及び所有する金融資産の額を確認することができる書類の写し
オ その他市長が必要と認める書類
(2) 省令第3条第2号の事由による場合 次に掲げる書類
ア 家賃補助申請者本人であることを確認することができる書類の写し
イ 給与その他の業務上の収入を得る機会が家賃補助申請者の責めに帰すべき理由又は家賃補助申請者の都合によらないで減少し、家賃補助申請者の就労の状況が離職等の場合と同等程度の状況にあることを確認することができる書類の写し
ウ 家賃補助申請者及び家賃補助申請者と同一世帯に属する者の収入及び所有する金融資産の額を確認することができる書類の写し
エ その他市長が必要と認める書類
2 家賃補助申請者(省令第10条第5号イただし書に該当する者を除く。)は、前項の規定による申請(以下「家賃補助支給申請」という。)の後、公共職業安定所から交付を受けた求職受付票の写しを遅滞なく市長に提出しなければならない。
3 家賃補助申請者は、住居を喪失している場合には、家賃補助支給申請の後、入居を希望する住居に係る不動産仲介業者、貸主又は貸主から委託を受けた事業者(以下「不動産仲介業者等」という。)に家賃補助申請書の写しを提示し、当該不動産仲介業者等が必要事項を記載した昭島市入居予定住宅に関する状況通知書(家賃補助分)(第3号様式)を遅滞なく市長に提出しなければならない。
4 家賃補助申請者は、住居を喪失するおそれのある場合には、家賃補助支給申請の後、入居の継続を希望する当該住居に係る不動産仲介業者等に家賃補助申請書の写しを提示し、当該不動産仲介業者等が必要事項を記載した昭島市入居住宅に関する状況通知書(家賃補助分)(第4号様式)に当該住居に係る賃貸借契約書の写しを添えて、遅滞なく市長に提出しなければならない。
(一部改正〔令和2年規則33号・5年25号・7年30号〕)
(証明書の交付)
第3条 市長は、家賃補助支給申請をした家賃補助申請者が住居を喪失している者である場合において、その者が法第3条第3項第1号及び法第6条第1項に規定する支給対象者の要件に適合する者であると認めたときは、昭島市住居確保給付金支給対象者証明書(家賃補助分)(第5号様式)を家賃補助申請者に交付する。
(一部改正〔令和7年規則30号〕)
(一部改正〔令和7年規則30号〕)
(一部改正〔令和7年規則30号〕)
(支給方法)
第6条 家賃補助は、省令第17条の規定に基づき家賃補助を受領すべき不動産仲介業者等(同条ただし書に規定する場合にあっては、第5条第1項の規定による家賃補助の支給の決定(以下「家賃補助支給決定」という。)を受けた者(以下「家賃補助受給者」という。))が指定する金融機関の口座に振り込む方法により支給する。
(一部改正〔令和2年規則34号・7年30号〕)
(求職活動等)
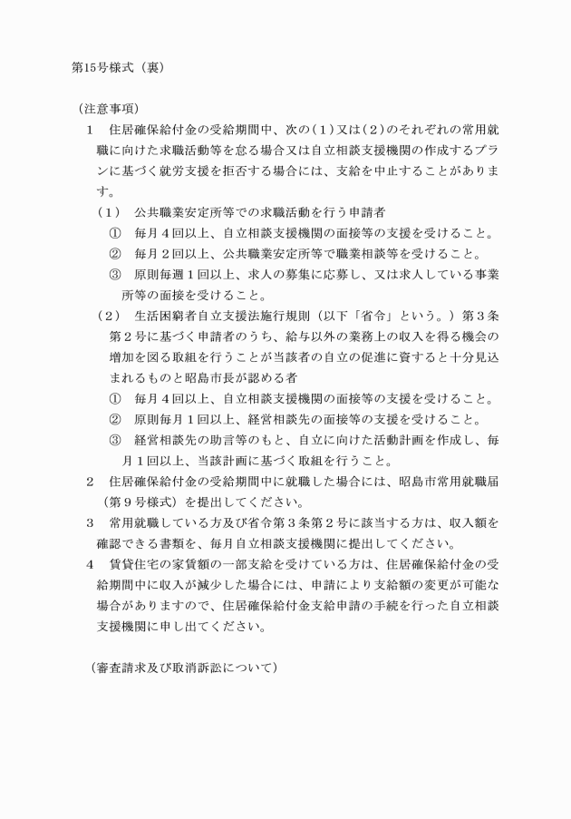
第7条 家賃補助受給者(省令第10条第5号イただし書に該当する者を除く。)は、家賃補助の家賃補助支給期間(以下「家賃補助支給期間」という。)中に次に掲げる求職活動(以下「求職活動」という。)を行わなければならない。
(1) 毎月4回以上、自立相談支援機関(法第5条第2項の規定により生活困窮者自立相談支援事業の委託を受けた者をいう。以下同じ。)の面接等の支援を受けること。
(2) 毎月2回以上、公共職業安定所又は職業安定法(昭和22年法律第141号)第4条第9項に規定する特定地方公共団体若しくは同条第10項に規定する職業紹介事業者であって地方公共団体の委託を受けて無料の職業紹介を行う者に職業相談等を行うこと。
(3) 原則毎週1回以上、求人の募集に応募し、又は求人している事業所等の面接を受けること。
2 家賃補助受給者(省令第10条第5号イただし書に該当する者に限る。)は、家賃補助支給期間中に次に掲げる活動(以下「自立に向けた活動」という。)を行わなければならない。
(1) 毎月4回以上、自立相談支援機関の面接等の支援を受けること。
(2) 原則毎月1回以上、経営相談先の面接等の支援を受けること。
(3) 経営相談先の助言等のもと、自立に向けた活動計画を作成し、毎月1回以上、当該計画に基づく取組を行うこと。
(1) 家賃補助申請時の収入減少の要因が離職等による場合
(2) 家賃補助申請時の収入減少の要因が休業等による場合で、当該休業等をした事業所等の被雇用者である場合
(3) 経営改善の意欲がなく、経営相談先への相談内容が経営改善に関するものではない場合
(4) 経営相談先から求職活動を行うことが適当であると助言等を受けた場合
4 家賃補助受給者は、家賃補助支給決定を受けた後に期間の定めのない労働契約又は期間の定めが6月以上の労働契約による就職(以下「常用就職」という。)をしたときは、昭島市常用就職届(第9号様式)に収入見込額を確認することができる書類を添えて、速やかに市長に届け出なければならない。
5 前項の規定による届出をした家賃補助受給者は、毎月の常用就職による収入額を確認することができる書類を遅滞なく市長に提出しなければならない。
6 家賃補助受給者(省令第3条第2号に掲げる事由に該当する者に限る。)は、毎月の給与その他の業務上の収入の額を確認することができる書類を遅滞なく市長に提出しなければならない。
(一部改正〔令和2年規則34号・5年25号・7年30号〕)
(支給額の変更)
第8条 家賃補助受給者は、家賃補助支給期間中に次の各号のいずれかに該当したときは、家賃補助の支給額の変更を市長に申請することができる。
(1) 現に賃借している住居の家賃額が変更されたとき。
(2) 省令第11条第1項第1号ロの規定により、家賃額の一部に相当する額を支給額として受けている場合において、家賃補助支給期間中に収入が減少したことにより世帯収入額が省令第4条第1号イに規定する基準額を下回ったとき。
(3) 家賃補助受給者の責めによらず転居せざるを得ないとき又は市の指導により転居が適当と認められたとき。
(一部改正〔令和7年規則30号〕)
第9条 削除
(削除〔令和5年規則25号〕)
(支給の中断及び再開)
第10条 家賃補助受給者は、家賃補助支給期間中に疾病又は負傷により求職活動又は自立に向けた活動を行うことが困難となったときは、昭島市住居確保給付金支給中断届(家賃補助分)(第12号様式)に関係書類を添えて、市長に届け出なければならない。
(追加〔令和2年規則33号〕、一部改正〔令和5年規則25号・7年30号〕)
(支給期間の延長)
第11条 家賃補助受給者は、求職活動又は自立に向けた活動を誠実かつ熱心に履行したにもかかわらず、家賃補助支給期間内に常用就職をすることができなかった場合若しくは常用就職をしたがその就労に伴い得られた収入が収入基準額(省令第4条第1号イに規定する基準額に家賃額を合算した額をいう。次条において同じ。)を超えない場合又は給与その他の業務上の収入を得る機会が改善しない場合であって、引き続き家賃補助の支給が就職の促進に必要であると認められるときは、3月を限度に2回まで、省令第12条第1項ただし書の規定に基づく家賃補助支給期間の延長を市長に申請することができる。
2 前項の規定による申請は、家賃補助支給期間の末日(その日が年度の末日に当たるときは、その翌日)までに昭島市住居確保給付金支給期間延長(再延長)申請書(家賃補助分)(第16号様式)に求職活動又は自立に向けた活動の履行を証する書類及び第2条第1項第1号ウ又は第2号ウに掲げる書類を添えて行わなければならない。
(一部改正〔令和2年規則33号・5年25号・7年30号〕)
(2) 常用就職をしたこと又は家賃補助受給者の給与その他の業務上の収入を得る機会が増加したことにより、その就労に伴い得られた収入が収入基準額を超えた場合 当該収入が得られた月
(3) 家賃補助支給決定の後、住居から退去した場合(家賃補助受給者の責めによらず転居せざるを得ない場合又は市の指導により転居が適当と認められる場合を除く。) 退去した日の属する月の翌月
(4) 家賃補助支給決定の後、虚偽の申請等不適正な受給に該当することが明らかになった場合 当該事実が明らかになった日の属する月
(5) 拘禁刑以上の刑に処された場合 当該刑に処された日の属する月
(6) 生活保護を受給した場合 生活保護の支給の決定がなされた月の翌月
(7) 家賃補助支給決定の後、家賃補助受給者又は家賃補助受給者と同一の世帯に属する者が昭島市暴力団排除条例(平成24年昭島市条例第5号)第2条第2号の暴力団員であることが判明した場合 当該事実が判明した日の属する月
(8) 疾病又は負傷により家賃補助の支給の中断を決定した日から2年を経過した場合 家賃補助の支給の中断を決定した日から2年を経過した日の属する月
(9) 疾病又は負傷により家賃補助の支給の中断をされた家賃補助受給者が毎月1回の面談等による報告を怠った場合 当該報告を怠った月
(10) 前各号に掲げるもののほか、家賃補助の支給を中止すべき理由があると市長が認めた場合 市長が適当と認める月
(一部改正〔令和2年規則33号・5年25号・7年30号〕)
第3章 転居費用補助
(追加〔令和7年規則30号〕)
(対象経費)
第13条 省令第11条第1項第2号の規定による給付金(以下「転居費用補助」という。)の対象となる経費(以下「対象経費」という。)は、次に掲げるものとする。
(1) 転居先の住居に係る初期費用(礼金、仲介手数料、家賃債務保証料及び住宅保険料をいう。以下「初期費用」という。)
(2) 転居先への家財の運搬費用
(3) 原状回復費用(転居前の住居に係る費用を含む。)
(4) 鍵の交換費用
(追加〔令和7年規則30号〕)
(1) 転居費用補助申請者本人であることを確認することができる書類の写し
(2) 申請日の属する月から起算して過去2年以内に世帯収入額が著しく減少したことを確認することができる書類の写し
(3) 世帯収入が転居費用補助申請者と同一世帯に属する者の死亡又は転居費用補助申請者若しくは転居費用補助申請者と同一世帯に属する者の離職若しくは休業等により著しく減少したことを確認することができる書類の写し
(4) 転居費用補助申請者及び転居費用補助申請者と同一世帯に属する者の収入及び所有する金融資産の額を確認することができる書類の写し
(5) 昭島市住居確保給付金要転居証明書(転居費用補助分)(第21号様式)
(6) その他市長が必要と認める書類
2 転居費用補助申請者が持家等に居住している場合は、転居費用補助申請者は、前項の書類に加えて固定資産税、住宅保険料その他のその居住等の維持に要する費用の月額を確認することができる書類の写しを添えて、市長に申請しなければならない。
(追加〔令和7年規則30号〕)
(証明書の交付)
第15条 市長は、転居費用補助申請者が法第3条第3項第2号及び法第6条第1項に規定する支給対象者の要件に適合する者であると認めたときは、必要に応じて昭島市住居確保給付金支給対象者証明書(転居費用補助分)(第23号様式)を転居費用補助申請者に交付する。
(追加〔令和7年規則30号〕)
2 前項の規定による審査の結果、転居費用補助の支給が適当でないと認めたときは、市長は、転居費用補助の不支給を決定し、昭島市住居確保給付金不支給決定通知書(家賃補助分・転居費用補助分)により転居費用補助申請者に通知する。
(追加〔令和7年規則30号〕)
(支給方法)
第17条 転居費用補助のうち、初期費用その他の不動産仲介業者等に支払う経費に係るものは、省令第17条の規定に基づき転居費用補助を受領すべき不動産仲介業者等(同条ただし書に規定する場合にあっては、前条第1項の規定による転居費用補助の支給の決定を受けた者(以下「転居費用補助受給者」という。))が指定する金融機関の口座に振り込む方法により支給する。
2 前項に規定する経費以外のものに係る転居費用補助は、市長が別に定める方法により支給する。
(追加〔令和7年規則30号〕)
(賃貸借契約の締結等)
第18条 転居費用補助受給者は、転居先の住居に入居した日から7日以内に、昭島市住居確保報告書(家賃補助分・転居費用補助分)に賃貸借契約書の写し及び当該住居に住所地を異動した住民票の写しを添えて、市長に提出しなければならない。
(追加〔令和7年規則30号〕)
(追加〔令和7年規則30号〕)
(支給額の変更)
第20条 転居費用補助受給者は、実際に支出した対象経費が第16条の規定により決定した転居費用補助の支給額を上回ったときは、転居費用補助の支給上限額以内であるときに限り、転居費用補助の支給額の変更を市長に申請することができる。
2 転居費用補助受給者は、前項の規定による申請をしようとする場合は、昭島市住居確保給付金変更支給申請書(家賃補助分・転居費用補助分)に変更理由を証する書類を添えて行わなければならない。
4 転居費用補助受給者は、実際に支出した対象経費が第16条の規定により決定した転居費用補助の支給額を下回ったときは、その差額を市に返還しなければならない。
(追加〔令和7年規則30号〕)
第4章 雑則
(追加〔令和7年規則30号〕)
(給付金の徴収)
第21条 市長は、偽りその他不正の手段により給付金の支給を受けた者があるときは、その者から既に支給した給付金の全部又は一部を徴収することができる。
(一部改正〔令和2年規則33号・7年30号〕)
(実施体制等)
第22条 給付金の支給に関する相談、申請手続その他の受付業務及び受給中の面接その他の窓口業務については、自立相談支援機関において行うものとする。
2 市長は、給付金の支給を円滑に実施するため、公共職業安定所、社会福祉協議会その他関係機関と情報を共有し、緊密に連携するものとする。
(一部改正〔令和2年規則33号・7年30号〕)
(その他)
第23条 この規則に定めるもののほか、必要な事項は、市長が別に定める。
(一部改正〔令和2年規則33号・7年30号〕)
附則
この規則は、令和2年4月1日から施行する。
附則(令和2年4月17日規則第33号)
この規則は、令和2年4月20日から施行する。
附則(令和2年5月29日規則第34号)
この規則は、公布の日から施行する。
附則(令和2年12月28日規則第52号)
(施行期日)
1 この規則は、令和3年1月1日から施行する。
(経過措置)
2 第1条から第10条までの規定による改正前の各規則の様式による用紙で、この規則の施行の日に現存するものについては、当分の間、所要の修正を加えてこれを使用することができる。
附則(令和5年3月31日規則第25号)
(施行期日)
1 この規則は、令和5年4月1日から施行する。
(経過措置)
2 改正前の昭島市生活困窮者住居確保給付金支給規則第1号様式から第4号様式まで、第10号様式、第16号様式、第18号様式及び第20号様式による用紙で、この規則の施行の日に現存するものについては、当分の間、所要の修正を加えてこれを使用することができる。
附則(令和7年4月1日規則第30号)
(施行期日)
1 この規則は、公布の日から施行する。ただし、第12条第1項第5号の改正規定は、令和7年6月1日から施行する。
(経過措置)
2 改正前の昭島市生活困窮者住居確保給付金支給規則第1号様式から第4号様式まで、第6号様式、第10号様式、第12号様式、第14号様式及び第16号様式までによる用紙で、この規則の施行の日に現存するものについては、当分の間、所要の修正を加えてこれを使用することができる。
(一部改正〔令和2年規則33号・34号・52号・5年25号・7年30号〕)


(一部改正〔令和2年規則33号・34号・52号・5年25号・7年30号〕)


(全部改正〔令和7年規則30号〕)




(全部改正〔令和7年規則30号〕)


(一部改正〔令和7年規則30号〕)

(一部改正〔令和2年規則52号・7年30号〕)

(全部改正〔令和2年規則34号〕、一部改正〔令和5年規則25号・7年30号〕)


(一部改正〔令和7年規則30号〕)

(一部改正〔令和2年規則52号〕)

(一部改正〔令和2年規則34号・52号・5年25号・7年30号〕)

(全部改正〔令和2年規則34号〕、一部改正〔令和7年規則30号〕)

(全部改正〔令和2年規則33号〕、一部改正〔令和2年規則52号・5年25号・7年30号〕)

(全部改正〔令和2年規則33号〕、一部改正〔令和5年規則25号・7年30号〕)

(追加〔令和2年規則33号〕、一部改正〔令和2年規則52号・5年25号・7年30号〕)

(追加〔令和5年規則25号〕、一部改正〔令和7年規則30号〕)


(追加〔令和2年規則33号〕、一部改正〔令和2年規則52号・5年25号・7年30号〕)


(追加〔令和5年規則25号〕、一部改正〔令和7年規則30号〕)


(一部改正〔令和2年規則33号・5年25号・7年30号〕)

(追加〔令和7年規則30号〕)


(追加〔令和7年規則30号〕)


(追加〔令和7年規則30号〕)

(追加〔令和7年規則30号〕)




(追加〔令和7年規則30号〕)

(追加〔令和7年規則30号〕)


(追加〔令和7年規則30号〕)
