○昭島市施設型給付費、地域型保育給付費等支給要綱
平成27年4月1日
(趣旨)
第1条 この要綱は、子ども・子育て支援法(平成24年法律第65号。以下「法」という。)に基づき、教育・保育施設及び特定地域型保育事業者(以下「保育所等」という。)に対して支給する施設型給付費(法附則第6条第1項の規定により市が委託費として支払う保育費用を含む。)及び地域型保育給付費等並びに保育所等が東京都児童福祉施設の設備及び運営の基準に関する条例(平成24年東京都条例第43号)、東京都認定こども園の認定要件に関する条例(平成18年東京都条例第174号)、昭島市地域型保育事業の設備及び運営に関する基準を定める条例(平成26年9月29日条例第17号)及び幼稚園設置基準(昭和31年文部省令第32号)の基準を超えて行う保育内容の充実に要する費用(以下これらを「給付費等」という。)を支給することについて必要な事項を定めるものとする。
(一部改正〔令和7年要綱27号〕)
(対象範囲)
第2条 給付費等の支給を受けることのできる保育所等は、法第20条の規定により市長から認定を受けた児童(以下「児童」という。)が在籍する保育所等とする。
(児童の年齢区分)
第3条 児童の年齢区分は、入所の承諾(転所の承諾を含む。)の日にかかわらず、当該年度の初日の前日における満年齢により行い、その年度を通して当該区分を適用する。
(1) 国基準保育事業
(2) 一般保育所対策事業
(3) 零歳児保育対策事業
(4) 零歳児保育推進事業
(5) 11時間開所保育対策事業
(6) 障害児保育対策事業
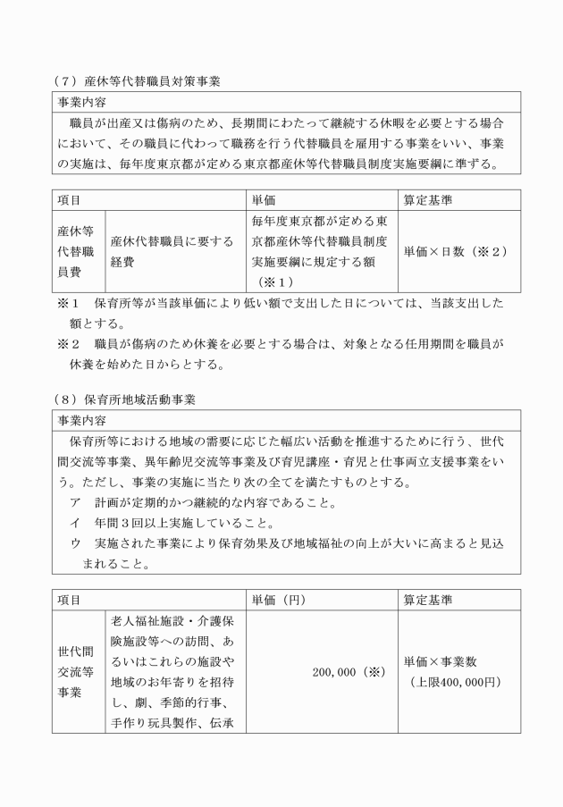
(7) 産休等代替職員対策事業
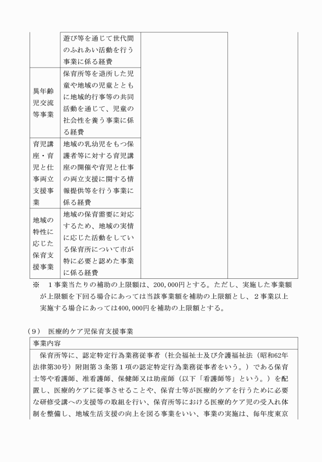
(8) 保育所地域活動事業
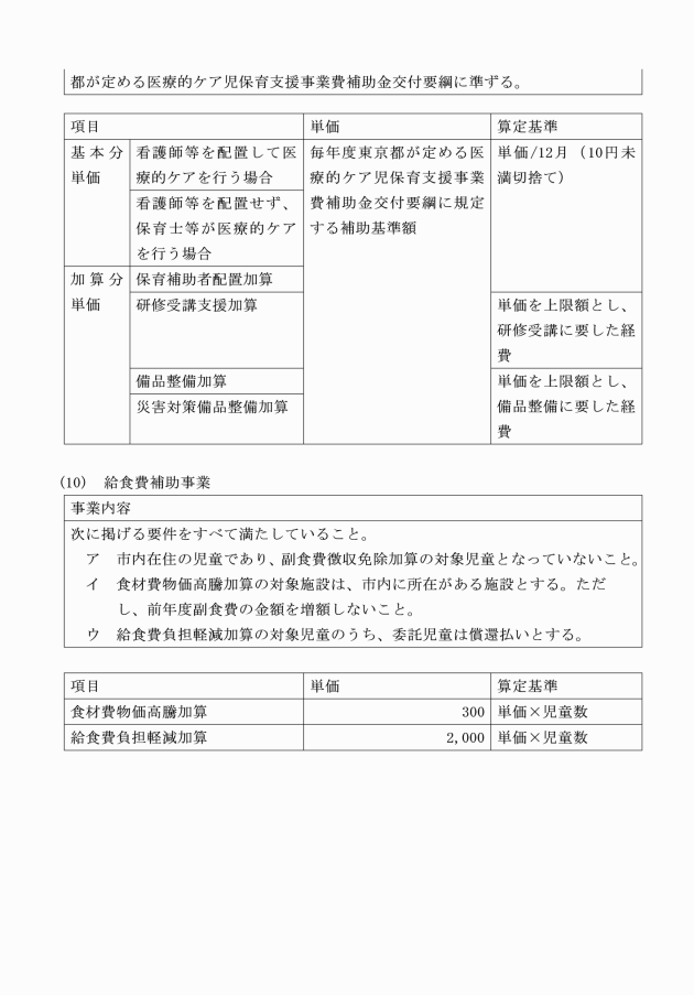
(9) 医療的ケア児保育支援事業
(10) 給食費補助事業
(一部改正〔令和4年要綱9号・6年43号・7年27号〕)
(給付)
第6条 給付費等の給付は、月の初日在籍児童数を基本とし、月を単位として行う。ただし、特別の事情のあるときはこの限りでない。
(請求)
第7条 給付費等を受けようとする保育所等(管外保育所等を除く)の設置者は、請求書(第1号様式)に事業内容を証する書類を添えて、月を単位として請求するものとする。
(適正使用義務)
第8条 保育所等の設置者は、この基準で定める目的以外に使用してはならない。
(状況報告)
第9条 市長は、費用の支出をした保育所等の設置者に対し、必要があるときは、その執行状況について報告を求めることができる。
2 市長は、前項の報告を受けたとき必要がある場合は、その処理について適切な指示をしなければならない。
(実績報告)
第10条 給付費等の給付を受けた保育所等の設置者は、年度終了後60日以内に当該年度に係る決算書の写し、その他市長が必要と認める書類を市長に提出しなければならない。
(返還)
第11条 市長は、保育所等の設置者がこの要綱に定める規定に違反した場合は、費用支弁の全部又は一部の返還を命ずるものとする。
附則
この要綱は、平成27年4月1日から施行する。
附則(令和3年4月1日要綱第20号)
この要綱は、令和3年4月1日から施行する。
附則(令和4年3月1日要綱第9号)
この要綱は、令和4年3月1日から施行する。
附則(令和6年4月1日要綱第43号)
この要綱は、令和6年4月1日から施行する。
附則(令和7年4月1日要綱第27号)
この要綱は、令和7年4月1日から施行する。
(一部改正〔令和4年要綱9号・6年43号・7年27号〕)














